Solution Architecture
March 20, 2026

Salesforce Personalization vs Marketing Cloud Personalization: Choosing the Right Architecture for Real-Time Engagement

Compare Salesforce Personalization vs Marketing Cloud Personalization and learn how data architecture shapes real-time customer engagement.

Why Choosing the Right Personalization Architecture Matters

As organizations invest in personalization strategies, choosing the right platform becomes critical. Salesforce offers multiple personalization capabilities across its ecosystem, and understanding how Salesforce Personalization differs from Marketing Cloud Personalization is key to designing the right architecture.

Both platforms enable real-time engagement and targeted customer experiences, but they differ significantly in data architecture, identity management, segmentation capabilities, and activation models.

Before comparing the platforms, it helps to understand the foundational building blocks that power modern personalization systems.

Quick Answer: Salesforce Personalization vs Marketing Cloud Personalization

Salesforce Personalization and Marketing Cloud Personalization both enable real-time customer engagement, but they operate differently.

  • Salesforce Personalization is built on Salesforce Data 360, enabling unified customer profiles, advanced identity resolution, scalable segmentation, and AI-driven decisioning across channels.
  • Marketing Cloud Personalization focuses primarily on digital marketing use cases, such as website and email personalization, with simpler data models and rule-based targeting.

Organizations seeking enterprise-wide personalization and unified customer data typically adopt Salesforce Personalization with Data Cloud, while Marketing Cloud Personalization works well for campaign-driven web and marketing experiences.

This is especially relevant in scenarios like real-time engagement with Marketing Cloud Next, where speed and orchestration become critical.

Concepts of Personalization

Modern personalization platforms are built on foundational components such as real-time data collection, identity resolution, segmentation, decisioning, and cross-channel activation.

These building blocks determine how effectively a platform can deliver relevant, real-time customer experiences.

While we’ll reference these concepts at a high level in this comparison, a more detailed breakdown of how each component works—and how they come together in a real-world architecture—is covered in our guide on Understanding the Core Components of Personalization.

Salesforce Personalization vs Marketing Cloud Personalization

While both platforms support personalization, they differ in architecture, data models, and integration approaches.

Feature Salesforce Personalization (Data Cloud) Marketing Cloud Personalization (Interaction Studio)
Event Streaming Web SDK, Mobile SDK Web SDK, Mobile SDK
Offline Data Capture Built on Data 360 with a broad connector ecosystem Requires integrations from source systems through SFTP or other mechanisms
Data Model Flexible and robust Strict event-based data model
Product Catalog Managed within Data 360 Requires integration from external systems
Identity Stitching Uses Data 360 real-time identity resolution Lightweight deterministic identity matching
Segmentation Uses Data 360 segmentation and calculated insights Single-layer data architecture with limited segmentation capabilities
Real-Time Decisioning Rules-based or AI-driven decisioning Basic rules-based decisioning
Content Modularity Dynamic experience components across channels Targets specific web sections and email content
Activation Web, mobile, email, POS, customer service, and external systems Primarily web and mobile channels
Experimentation Advanced experimentation and parameterized testing Basic A/B testing
Measurement Intelligence dashboards and attribution insights Standard attribution dashboards
Pricing Based on personalization decision credits Based on anonymous and known profiles

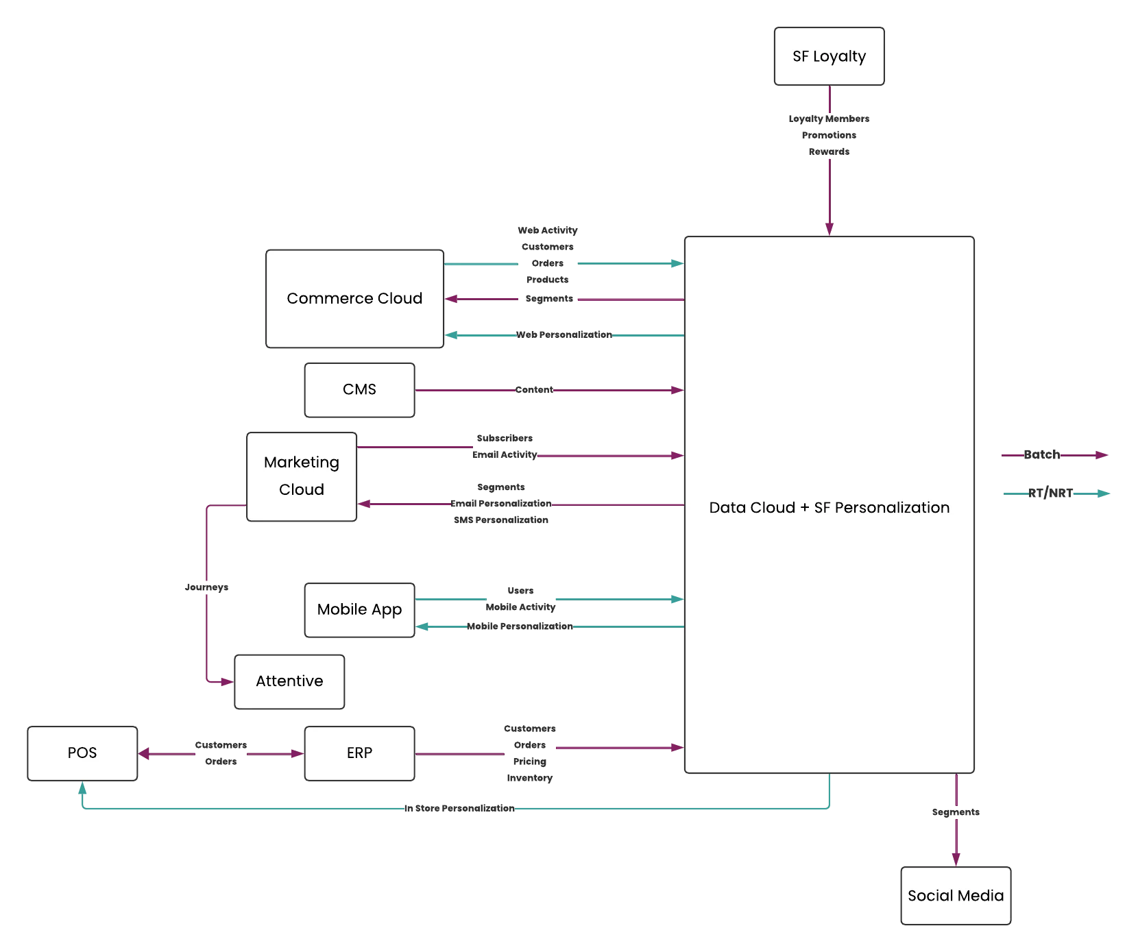
Sample Architecture

The following diagrams illustrate how each platform fits within a broader architecture.

Salesforce Personalization Architecture

This architecture shows how Salesforce Personalization operates within the Data 360 environment, enabling unified customer data, real-time decisioning, and activation across multiple Salesforce applications and external systems.

Data 360 acts as the central layer for identity resolution, segmentation, and activation, allowing personalization to extend beyond marketing use cases into sales, service, and commerce experiences.

Marketing Cloud Personalization Architecture

In contrast, Marketing Cloud Personalization typically operates within a marketing-focused architecture, where behavioral data is captured and activated primarily for website and campaign personalization.

Although integrations can extend its capabilities, the platform generally relies on external systems for broader customer data management.

Key Takeaways: When to Use Each Platform

Marketing Cloud Personalization can be effective for organizations looking to quickly deploy personalization within a marketing environment. However, due to limitations in unified data architecture, advanced segmentation, and cross-channel activation, it may not support enterprise-wide personalization strategies.

Salesforce Personalization benefits from deeper integration with Salesforce Data Cloud, enabling stronger identity resolution, scalable segmentation, and more advanced decisioning capabilities.

Investing in real-time personalization strategies helps organizations deliver more consistent, cross-channel customer experiences.

Organizations should evaluate their personalization goals, data maturity, and operational requirements when determining which platform best aligns with their needs.

Designing the Right Salesforce Personalization Strategy

If your organization is evaluating Salesforce Personalization or Marketing Cloud Personalization, selecting the right architecture is essential for delivering meaningful customer experiences.

At Accelerize 360, we help organizations design and implement scalable personalization strategies within the Salesforce ecosystem, ensuring customer data, identity resolution, and real-time decisioning work together seamlessly.

Learn how Accelerize 360 can help you activate data-driven personalization with Salesforce.